搜索 K
Appearance
Appearance
17
分钟4.2k
字2021-11-15
Invalid Date
(1)性能的提升
打包大小减少 41%
初次渲染快 55%, 更新渲染快 133%
内存减少 54%
......
(2)源码的升级
使用 Proxy 代替 defineProperty 实现响应式
重写虚拟 DOM 的实现和 Tree-Shaking
......
(1)Composition API(组合 API)
(2)新的内置组件
(3)其他改变
## 查看@vue/cli版本,确保@vue/cli版本在4.5.0以上
vue --version
## 安装或者升级你的@vue/cli
npm install -g @vue/cli
## 创建
vue create vue_test
## 进入项目目录
cd vue_test
## 启动
npm run serve官方文档:https://v3.cn.vuejs.org/guide/installation.html#vite
vite 官网:https://vitejs.cn
![]() | ![]() |
## 创建工程
npm init vite-app <project-name>
## 进入工程目录
cd <project-name>
## 安装依赖
npm install
## 运行
npm run dev与 Vue2 基本一致,详情看 Vue2 笔记 =>
(1)Vue3 与 Vue2 main.js 区别
// Vue3 main.js
// 引入工厂函数
import { createApp } from 'vue'
import App from './App.vue'
createApp(App).mount('#app')
// Vue2 main.js
// 引入Vue构造函数
import Vue from 'vue'
import App from './App.vue'
new Vue({
render: (h) => h(App),
}).$mount('#app')(2)Vue3 组件中模板结构(template)中可以没有根标签
官方文档: https://v3.cn.vuejs.org/guide/composition-api-introduction.html
(1)理解:Vue3.0 中一个新的配置项,值为一个函数。
(2)setup 是所有Composition API(组合 API) “ 表演的舞台 ”
(3)组件中所用到的:数据、方法等等,均要配置在 setup 中。
(4)setup 函数的两种返回值:
若返回一个对象,则对象中的属性、方法, 在模板中均可以直接使用。(重点关注!)
// 直接在模板中调用名字即可,例如<h2>{{name}}</h2>
// 不考虑响应式写法
export default {
name: 'App',
setup() {
let name = 'LHD'
let age = 19
function speak() {
alert('你好鸭!')
}
return {
name,
age,
speak,
}
},
}若返回一个渲染函数:则可以自定义渲染内容。(了解)
import { h } from 'vue'
return () => h('h1', '你好鸭!')(5)注意点:
尽量不要与 Vue2.x 配置混用
setup 不能是一个 async 函数,因为返回值不再是 return 的对象, 而是 promise, 模板看不到 return 对象中的属性。(后期也可以返回一个 Promise 实例,但需要 Suspense 和异步组件的配合)
const xxx = ref(initValue)xxx.valuexxxObject.defineProperty()的get与set完成的。reactive函数。// 示例,执行changeInfo函数修改信息,响应式数据
import { ref } from 'vue'
export default {
name: 'App',
setup() {
let name = ref('LHD')
let age = ref(19)
let job = ref({
type: '前端CV工程师',
salary: '15k',
})
function changeInfo() {
;(name.value = 'DHL'),
(age.value = '20'),
(job.value.type = '搬砖工程师'),
(job.value.salary = '10k')
}
return {
name,
age,
job,
changeInfo,
}
},
}ref函数)const 代理对象= reactive(源对象)接收一个对象(或数组),返回一个代理对象(Proxy 的实例对象,简称 proxy 对象)// 先引入reactive
import { reactive } from 'vue'
// 2的示例,setup函数中改成这样
let person = reactive({
name: 'LHD',
age: '19',
job: {
type: '工程师',
salary: '20k',
},
hobby: ['Study', 'Video Game'],
})
function changeInfo() {
;(person.name = 'DHL'),
(person.age = '20'),
(person.job.type = '搬砖工程师'),
(person.job.salary = '10k'),
(person.hobby[1] = 'fly')
}
return {
person,
changeInfo,
}实现原理:
对象类型:通过Object.defineProperty()对属性的读取、修改进行拦截(数据劫持)。
数组类型:通过重写更新数组的一系列方法来实现拦截。(对数组的变更方法进行了包裹)。
Object.defineProperty(data, 'count', {
get() {},
set() {},
})存在问题:
实现原理:
通过 Proxy(代理): 拦截对象中任意属性的变化, 包括:属性值的读写、属性的添加、属性的删除等。
通过 Reflect(反射): 对源对象的属性进行操作。
MDN 文档中描述的 Proxy 与 Reflect:
Proxy:https://developer.mozilla.org/zh-CN/docs/Web/JavaScript/Reference/Global_Objects/Proxy
Reflect:https://developer.mozilla.org/zh-CN/docs/Web/JavaScript/Reference/Global_Objects/Reflect
new Proxy(data, {
// 拦截读取属性值
get(target, prop) {
return Reflect.get(target, prop)
},
// 拦截设置属性值或添加新属性
set(target, prop, value) {
return Reflect.set(target, prop, value)
},
// 拦截删除属性
deleteProperty(target, prop) {
return Reflect.deleteProperty(target, prop)
},
})
proxy.name = 'tom'reactive转为代理对象。Object.defineProperty()的get与set来实现响应式(数据劫持)。.value,读取数据时模板中直接读取不需要.value。.value。this.$attrs。this.$slots。注意插槽命名用v-solt:namethis.$emit。与 Vue2.x 中 computed 配置功能一致
写法
import {computed} from 'vue'
setup(){
...
//计算属性——简写
let fullName = computed(()=>{
return person.firstName + '-' + person.lastName
})
//计算属性——完整
let fullName = computed({
get(){
return person.firstName + '-' + person.lastName
},
set(value){
const nameArr = value.split('-')
person.firstName = nameArr[0]
person.lastName = nameArr[1]
}
})
}与 Vue2.x 中 watch 配置功能一致
两个小“坑”:
//情况一:监视ref定义的响应式数据
watch(
sum,
(newValue, oldValue) => {
console.log('sum变化了', newValue, oldValue)
},
{ immediate: true }
)
//情况二:监视多个ref定义的响应式数据
watch([sum, msg], (newValue, oldValue) => {
console.log('sum或msg变化了', newValue, oldValue)
})
/* 情况三:监视reactive定义的响应式数据
若watch监视的是reactive定义的响应式数据,则无法正确获得oldValue!!
若watch监视的是reactive定义的响应式数据,则强制开启了深度监视
*/
watch(
person,
(newValue, oldValue) => {
console.log('person变化了', newValue, oldValue)
},
{ immediate: true, deep: false }
) //此处的deep配置不再奏效
//情况四:监视reactive定义的响应式数据中的某个属性
watch(
() => person.job,
(newValue, oldValue) => {
console.log('person的job变化了', newValue, oldValue)
},
{ immediate: true, deep: true }
)
//情况五:监视reactive定义的响应式数据中的某些属性
watch(
[() => person.job, () => person.name],
(newValue, oldValue) => {
console.log('person的job变化了', newValue, oldValue)
},
{ immediate: true, deep: true }
)
//特殊情况
watch(
() => person.job,
(newValue, oldValue) => {
console.log('person的job变化了', newValue, oldValue)
},
{ deep: true }
) //此处由于监视的是reactive素定义的对象中的某个属性,所以deep配置有效watch 的套路是:既要指明监视的属性,也要指明监视的回调。
watchEffect 的套路是:不用指明监视哪个属性,监视的回调中用到哪个属性,那就监视哪个属性。
watchEffect 有点像 computed:
//watchEffect所指定的回调中用到的数据只要发生变化,则直接重新执行回调。
watchEffect(() => {
const x1 = sum.value
const x2 = person.age
console.log('watchEffect配置的回调执行了')
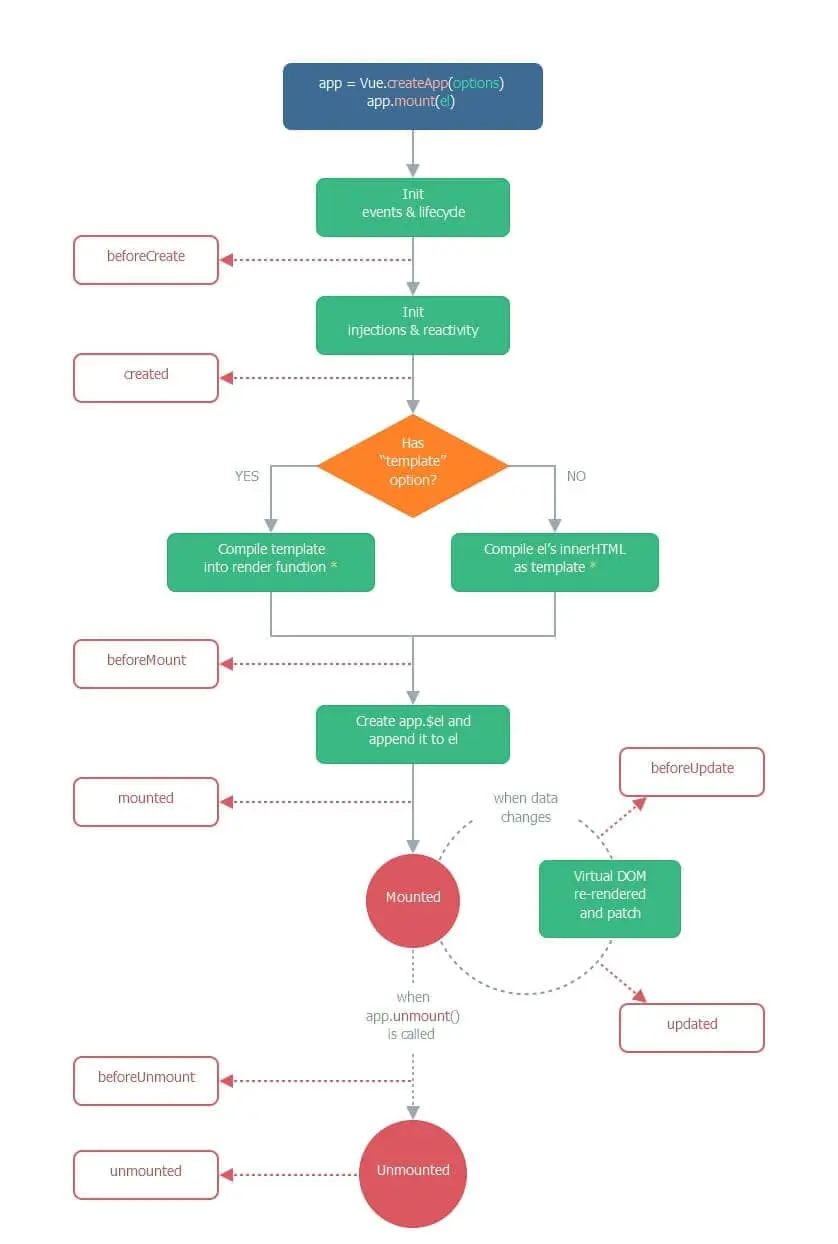
}) vue 2 生命周期 | vue 3 生命周期 |
beforeDestroy改名为 beforeUnmountdestroyed改名为 unmountedbeforeCreate===>setup()created=======>setup()beforeMount ===>onBeforeMountmounted=======>onMountedbeforeUpdate===>onBeforeUpdateupdated =======>onUpdatedbeforeUnmount ==>onBeforeUnmountunmounted =====>onUnmounted作用:创建一个 ref 对象,其 value 值指向另一个对象中的某个属性。
语法:const name = toRef(person,'name')
应用: 要将响应式对象中的某个属性单独提供给外部使用时。
扩展:toRefs 与toRef功能一致,但可以批量创建多个 ref 对象,语法:toRefs(person)
return { ...toRefs(person) }reactive生成的响应式对象转为普通对象。作用:创建一个自定义的 ref,并对其依赖项跟踪和更新触发进行显式控制。
实现防抖效果:
<template>
<input type="text" v-model="keyword" />
<h3>{{ keyword }}</h3>
</template>
<script>
import { ref, customRef } from 'vue'
export default {
name: 'Demo',
setup() {
// let keyword = ref('hello') //使用Vue准备好的内置ref
//自定义一个myRef
function myRef(value, delay) {
let timer
//通过customRef去实现自定义
return customRef((track, trigger) => {
return {
get() {
track() //告诉Vue这个value值是需要被“追踪”的
return value
},
set(newValue) {
clearTimeout(timer)
timer = setTimeout(() => {
value = newValue
trigger() //告诉Vue去更新界面
}, delay)
},
}
})
}
let keyword = myRef('hello', 500) //使用程序员自定义的ref
return {
keyword,
}
},
}
</script>
作用:实现 祖与后代组件间 通信
套路:父组件有一个 provide 选项来提供数据,后代组件有一个 inject 选项来开始使用这些数据
具体写法:
祖组件中:
setup(){
......
let car = reactive({name:'奔驰',price:'40万'})
provide('car',car)
......
}后代组件中:
setup(props,context){
......
const car = inject('car')
return {car}
......
}reactive 创建的响应式代理readonly 创建的只读代理reactive 或者 readonly 方法创建的代理使用传统 OptionsAPI 中,新增或者修改一个需求,就需要分别在 data,methods,computed 里修改 。


我们可以更加优雅的组织我们的代码,函数。让相关功能的代码更加有序的组织在一起。


什么是 Teleport?—— Teleport 是一种能够将我们的组件 html 结构移动到指定位置的技术。
<teleport to="移动位置">
<div v-if="isShow" class="mask">
<div class="dialog">
<h3>我是一个弹窗</h3>
<button @click="isShow = false">关闭弹窗</button>
</div>
</div>
</teleport>等待异步组件时渲染一些额外内容,让应用有更好的用户体验
使用步骤:
异步引入组件
import { defineAsyncComponent } from 'vue'
const Child = defineAsyncComponent(() => import('./components/Child.vue'))使用Suspense包裹组件,并配置好default 与 fallback
<template>
<div class="app">
<h3>我是App组件</h3>
<Suspense>
<template v-slot:default>
// 加载完显示
<Child />
</template>
<template v-slot:fallback>
// 未加载完显示
<h3>加载中.....</h3>
</template>
</Suspense>
</div>
</template>Vue 2.x 有许多全局 API 和配置。
例如:注册全局组件、注册全局指令等。
//注册全局组件
Vue.component('MyButton', {
data: () => ({
count: 0
}),
template: '<button @click="count++">Clicked {{ count }} times.</button>'
})
//注册全局指令
Vue.directive('focus', {
inserted: el => el.focus()
}Vue3.0 中对这些 API 做出了调整:
将全局的 API,即:Vue.xxx调整到应用实例(app)上
2.x 全局 API(Vue) | 3.x 实例 API (app) |
|---|---|
| Vue.config.xxxx | app.config.xxxx |
| Vue.config.productionTip | ==移除== |
| Vue.component | app.component |
| Vue.directive | app.directive |
| Vue.mixin | app.mixin |
| Vue.use | app.use |
| Vue.prototype | app.config.globalProperties |
data 选项应始终被声明为一个函数。
过度类名的更改:
Vue2.x 写法
.v-enter,
.v-leave-to {
opacity: 0;
}
.v-leave,
.v-enter-to {
opacity: 1;
}Vue3.x 写法
.v-enter-from,
.v-leave-to {
opacity: 0;
}
.v-leave-from,
.v-enter-to {
opacity: 1;
}DANGER
移除keyCode 作为 v-on 的修饰符,同时也不再支持config.keyCodes
DANGER
移除v-on.native修饰符
父组件中绑定事件
<my-component v-on:close="handleComponentEvent" v-on:click="handleNativeClickEvent" />子组件中声明自定义事件
<script>
export default {
emits: ['close'],
}
</script>DANGER
移除过滤器(filter)
过滤器虽然这看起来很方便,但它需要一个自定义语法,打破大括号内表达式是 “只是 JavaScript” 的假设,这不仅有学习成本,而且有实现成本!建议用方法调用或计算属性去替换过滤器。