搜索 K
Appearance
Appearance
41
分钟10.6k
字2021-11-05
Invalid Date
// 示例1
new Vue({
el: '#test', // element vue的模板
// data的第一种写法,对象式
data: {
name: 'lhd',
test: {
id: 1,
age: 19,
},
},
})// 示例2
const vm = new Vue({
// data的第一种写法,对象式
data: {
name: 'lhd',
test: {
id: 1,
age: 19,
},
},
})
vm.$mount('#test')// data的第二种写法,函数式
// 组件必须用函数式
const vm = new Vue({
data: function () {
return {
name: 'lhd',
}
},
})
vm.$mount('#test')如果使用的是开发版 Vue,Vue 在启动时会生成生产提示
// 关闭提示,新建 Vue 实例要在此语句下面
Vue.config.productionTip = false用于标签体内容
语法:{{你要动态变化的数据}}// 示例:创建 Vue 实例,定义数据name
new Vue({
el:'#root', // element
data:{
name:lhd
}
})
// 在 div 标签中插值
<div id='root'> {{name}} <div>用于解析标签属性
单向的意思:只能从 data 流向页面(只能通过修改实例中 data 的数据改变标签数据)
语法:v-bind:标签属性
v-bind:属性 可以简写成 => :
// 示例:创建 Vue 实例,定义数据url,在 a 标签中插值
// 使用 v-bind: 绑定后,就会把里面的语句当成表达式解析
<a v-bind:href="url">跳转链接</a>
<a :href="url">跳转链接</a>双向的意思:可以从 data 流向页面,还可以从页面流向 data
语法:v-model:标签属性
v-model:value 可以简写成 => v-model 。 因为默认收集的是 value 值
注意:v-model 只能应用在表单类元素(输入类元素)上
<input type='text' v-model:value="test">
<input type='text' v-model="test">1.M:模型(Model) :data 中的数据
2.V:视图(View):模板代码
3.VM:视图模型(ViewModel):Vue 实例
data 中的所有属性都出现在 vm 身上
vm 上的所有属性及 Vue 原型上所有属性,在 Vue 模板中都可以直接使用
// 示例1
let a = {
name:lhd
}
// 加入age数据
Object.defineProperty(a,'age',{
value:18
enumerable:true // 让数据可枚举
writable:true // 让数据可修改
configurable:true // 让数据可删除
})
console.log(Object.keys(a)) //用数组输出数据// 示例2
let number = 18
let a = {
name: lhd,
}
Object.defineProperty(a, 'age', {
// 只要读取a的age属性是,get函数(getter)就会被调用
get() {
return number
},
// 只要有人修改age属性,set函数就会被调用
set(value) {
// 把修改的值赋给number
number = value
},
})通过一个对象代理对另一个对象中属性的操作
// 示例
let obj = { x: 100 }
let obj2 = { y: 200 }
Object.defineProperty(obj2, 'x', {
// 访问 obj2.x 可以输出 obj.x 的值
get() {
return obj.x
},
// 修改 obj2.x 可以修改 obj.x 的值
set(value) {
obj.x = value
},
})通过 vm 对象来代理 data 对象中属性的操作(读/写)
好处:更加方便的操作 data 中的数据
基本原理:
通过 Object.defineProperty() 把 data 对象所有属性添加到 vm 上。
为每一个添加到 vm 上的属性,都指定一个 getter/setter。
在 getter/setter 内部去操作(读/写)data 中对应的属性。
语法:v-on:事件
可简写为 => @
事件的回调需要配置在 methods 上,最终会出现在 vm 上
注意:methods 中配置的函数不要用箭头函数,不然 this 就不是 vm 了
// 示例1
<div id='root'>
<button v-on:click="你要执行的东西">1</button>
<button @click="你要执行的东西">2</button>
// 示例2 传参。假设点击时执行show()函数
<button @click="show()">3</button> // 空时默认传事件对象
<button @click="show(10,$event)">4</button> // 空时默认传事件对象
</div>
const vm = new Vue({
el:'#root',
methods:{
show(number,event){
console.log(number) // 10
console.log(event) // 事件对象
}
}
})Vue 中的事件修饰符,可以连续写
1.prevent:阻止默认事件(常用)
2.stop:阻止事件冒泡(常用)
3.once:事件只触发一次(常用)
4.capture:使用事件的捕获模式
5.self:只有 event.target 是当前操作的元素时才触发事件
6.passive:事件的默认行为立即执行,无需等待事件回调执行完毕
@keyup 按键按下去抬起来后执行 @keydown 按键按下去就执行
1.Vue 中常用的按键别名:
(1)回车 => enter
(2)退出 => esc
(3)空格 => space
(4)换行 => tab (配合@keydown)
(5)上下左右 => up、down、left、right
(6)删除 => delete (捕获 “删除” 和 “退格” 键)
2.Vue 未提供别名的按键,可以使用键盘原始的 key 值去绑定,但要注意转为 kebab-case(短横线命名)
例如大小写:CapsLock => caps-lock
3.系统修饰键(用法特殊):ctrl、alt、shift、meta(win 键)
(1)配合 keyup 使用:按下修饰键的同时,再按下其他键,随后释放其他键
(2)配合 keydown 使用:正常触发
3.也可以使用 keyCode 去指定具体的按键(不推荐)
4.Vue.config.keyCodes.自定义键名 = 键码 定制别名
// 示例1 回车输出
<div id="root">
<input type="text" placeholder="回车就输出" @keyup.enter="show">
</div>
// js
new Vue({
el:"#root",
methods:{
show(e){
console.log(e.target.value)
}
}
})1.定义:要用的属性不存在,要通过已有的属性计算得来
2.原理:底层借助了 Object.defineproperty 方法提供的 getter、setter
3.get 函数什么时候执行?
(1)初次读取时会执行一次
(2)当依赖的数据发生改变时会被再次调用
4.优势:与 methods 实现相比,内部有缓存机制(复用),效率高
5.备注:
(1)计算属性最终会出现在 vm 身上。
(2)如果计算属性要被修改,那必须写 set 函数去响应修改。
// 示例:修改姓与名字,全名会变
<div id='root'>
姓:<input tpye='text' v-modle="firstName"><br/><br/>
名:<input tpye='text' v-modle="lastName"><br/><br/>
全名:<span>{{fullName}}</span>
</div>
// js
const vm = new Vue({
el:"#root",
data:{
firstName:'张',
lastName:'三'
},
computed:{
fullName:{
get(){
return this.firstName + '-' this.lastName
},
// 当vm的值被修改时,修改data值
set(value){
const arr = value.split('-')
this.firstName = arr[0]
this.lastName = arr[1]
}
}
}
})
// 示例:简写 => 当只需要get方法时,可以简写
computed:{
fullName(){
return this.firstName + '-' + this.lastName
}
}watch:
1.当被监视的属性变化时,回调函数自动执行
2.监视的属性必须存在,才可以监视
3.监视的两种写法:
(1)new Vue 时传入 watch 配置
const vm = new Vue({
el: '#root',
data: {
isHot: true,
},
watch: {
isHot: {
immediate: true, //初始化时让handler调用一次,默认false
handler(newValue, oldValue) {
console.log(newValue, oldValue)
},
},
},
})(2)通过 vm.$watch 监视
vm.$watch('isHot', {
immediate: true, //初始化时让handler调用一次,默认false
handler(newValue, oldValue) {
console.log(newValue, oldValue)
},
})4.深度监视
(1)Vue 中的 watch 默认不监测对象内部值的改变(一层)
(2)配置 deep:true 可以监测对象内部值的改变(多层)
备注:
Vue 自身可以监测对象内部值的改变,但 Vue 提供的 watch 默认不可以
vm.$watch('isHot', {
deep: true, //深层监视
handler() {
console.log('数据变化')
},
})5.监视简写
只需要一个 handler 配置项时可以简写
// 示例1
const vm = new Vue({
el: '#root',
data: {
isHot: true,
},
watch: {
isHot() {
console.log('数据改变了')
},
},
})
//示例2
vm.$watch('isHot', function () {
console.log('数据改变了')
})// 示例1,一个div有基础样式base,有其他样式a,b,c
<div id="#root">
<div class="basic" :class="mood"></div>
</div>
// js
new Vue({
el:"#root",
data:{
mood:'a'
}
})// 示例2
<div id="#root">
<div class="basic" :class="classArr"></div>
</div>
// js
new Vue({
el:"#root",
data:{
classArr:['a','b','c'] // 要修改时,改classArr的数量即可
}
})// 示例2
<div id="#root">
<div class="basic" :class="classObj"></div>
</div>
// js
new Vue({
el:"#root",
data:{
classObj:{ // 要修改时改变布尔值即可
a:true,
b:true,
c:false
}
}
})// 示例2
<div id="#root">
<div class="basic" :style="styleObj"></div>
</div>
// js
new Vue({
el:"#root",
data:{
styleObj:{
fontSize:'40px',
color:'blue',
backgroundColor:'gray'
}
}
}) 写法:
(1)v-if = "表达式"
(2)v-else-if = "表达式"
(3)v-else = "表达式"
适用于:切换频率比较低的场景
特点:不展示的 DOM 元素直接被移除
注意:v-if 可以和 v-else-if、v-else 一起使用,但结构不能被打断
写法:v-show = "表达式" true 显示,false 隐藏
适用于:切换频率比较高的场景
特点:不展示的 DOM 元素未被移除,只是用样式隐藏了
v-for 指令
(1)用于展示列表数据
(2)语法:v-for = "(item, index) in xxx " :key="yyy"
(3)可遍历:数组、对象、字符串、指定次数
面试题:react、vue 中的 key 有什么作用?
1.虚拟 DOM 中 key 的作用: key 是虚拟 DOM 对象的标识,当数据发生变化时,Vue 会根据【新数据】生成新的虚拟 DOM 随后 Vue 进行【新虚拟 DOM】与【旧虚拟 DOM】的差异比较,比较规则如下: 2.对比规则: (1).旧虚拟 DOM 中找到了与新虚拟 DOM 相同的 key: ①.若虚拟 DOM 中内容没变,直接使用之前的真实 DOM! ②.若虚拟 DOM 中内容变了,则生成新的真实 DOM,随后替换掉页面中的真实 DOM。 (2).旧虚拟 DOM 中未找到与新虚拟 DOM 相同的 key
创建新的真实 DOM,随后渲染到到页面。 3.用 index 作为 key 可能会引发的问题: 1.若对数据进行:逆序添加、逆序删除等破坏顺序操作: 会产生没有必要的真实 DOM 更新 ==> 界面效果没问题,但效率低。 2.如果结构中还包含输入类的 DOM: 会产生错误 DOM 更新 ==> 界面有问题。 4.开发中如何选择 key?: 1.最好使用每条数据的唯一标识作为 key,比如 id、手机号、身份证号、学号等唯一值。 2.如果不存在对数据的逆序添加、逆序删除等破坏顺序操作,仅用于渲染列表用于展示, 使用 index 作为 key 是没有问题的。
// 示例 搜索名字筛选,使用计算属性
<div id="root">
<h2>人员列表</h2>
<input type="text" v-model="keyWord">
<ul>
<li v-for = "person in filtPersons" :key="person.id">
{{person.id}}-{{person.name}}-{{person.age}}
</li>
</ul>
</div>
<script>
new Vue({
el:"#root",
data:{
keyWord:'',
persons:[
{id:'001',name:'马冬梅',age:19},
{id:'002',name:'周冬雨',age:20},
{id:'003',name:'周杰伦',age:21},
{id:'004',name:'温兆伦',age:22}
]
},
computed:{
filtPersons(){
return this.persons.filter((p)=>{
return p.name.indexOf(this.keyWord) != -1
})
}
}
})
</script><div id="root">
<h2>人员列表</h2>
<input type="text" v-model="keyWord">
<button @click="sortType=0">原顺序</button>
<button @click="sortType=1">年龄升序</button>
<button @click="sortType=2">年龄降序</button>
<ul>
<li v-for = "person in filtPersons" :key="person.id">
{{person.id}}-{{person.name}}-{{person.age}}
</li>
</ul>
</div>
<script>
new Vue({
el:"#root",
data:{
keyWord:'',
sortType:0,
persons:[
{id:'001',name:'马冬梅',age:28},
{id:'002',name:'周冬雨',age:24},
{id:'003',name:'周杰伦',age:40},
{id:'004',name:'温兆伦',age:18}
]
},
computed:{
filtPersons(){
const arr = this.persons.filter((p)=>{
return p.name.indexOf(this.keyWord) != -1
})
if(this.sortType){
arr.sort((a,b)=>{
return this.sortType === 1 ? a.age-b.age : b.age - a.age
})
}
return arr
}
}
})
</script>Vue 监视效据的原理: 1.vue 会监视 data 中所有层次的数据。 2.如何监测对象中的数据? 通过 setter 实现监视,且要在 new Vue 时就传入要监测的数据。 (1).对象中后追加的属性,Vue 默认不做响应式处理 (2).如需给后添加的属性做响应式,请使用如下 API: Vue.set(target,propertyName/index,value)或 vm.$set(target, propertyName/index, value) 3.如何监测数组中的数据? 通过包裹数组更新元素的方法实现,本质就是做了两件事: (1).调用原生对应的方法对数组进行更新。 (2).重新解析模板,进而更新页面。 4.在Vue修改数组中的某个元素一定要用如下方法: 1.使用这些API:push()、pop()、shift()、unshift()、splice()、sort()、reverse() 2.Vue.set()或vm.$set()
特别注意:Vue.set() 和 vm.$set() 不能给 vm 或者 vm 的根数据对象添加属性
若:,则 v-model 收集的是 value 值,用户输入的就是 value 值。 若:,则 v-model 收集的是 value 值,且要给标签配置 value 值。
若: 1.没有配置 input 的 value 属性,那么收集的就是 checked(勾选 or 未勾选,是布尔值) 2.配置 input 的 value 属性: (1)v-model 的初始值是非数组,那么收集的就是 checked(勾选 or 未勾选,是布尔值) (2)v-model 的初始值是数组,那么收集的的就是 value 组成的数组
备注:v-model 的三个修饰符: lazy:失去焦点再收集数据 number:输入字符串转为有效的数字 trim:输入首尾空格过滤
定义:对要显示的数据进行特定格式化后再显示(适用于一些简单逻辑的处理)
语法:
(1)注册过滤器:Vue.filter(name,callback)或 new Vue{filters:{}}
(2)使用过滤器:{{ xxx | 过滤器名}} 或 v-bind:属性 = "xxx | 过滤器名"
备注:
(1)过滤器也可以接收额外参数、多个过滤器也可以串联
(2)并没有改变原本的数据,是产生新的对应的数据
(3)全局过滤器要写在 Vue 实例前面 1.作用:向其所在节点中渲染文本内容
2.与插值语法的区别:v-text 会替换节点中的内容,不会解析
<div v-text="xx"></div> 可以解析标签。有安全性问题!
<div v-html="xx"></div> 1.本质是一个特殊属性,Vue 实例创建完毕并接管容器后,会删掉 v-cloak 属性。 2.使用 css 配合 v-cloak 可以解决网速慢时页面展示出xxx的问题。
// css
[v-cloak]:{display:none}
// html
<div v-cloak>123</div> 1.v-once 所在节点在初次动态渲染后,就视为静态内容了。 2.以后数据的改变不会引起 v-once 所在结构的更新,可以用于优化性能
<div v-once="xx"></div> 1.跳过其所在节点的编译过程。 2.可利用它跳过:没有使用指令语法、没有使用插值语法的节点,会加快编译。
<div v-pre>123</div> (1).局部指令:
// 1
new Vue({ directives:{指令名:配置对象} }}
// 2
new Vue({ directives:{指令名:回调函数} }) (2).全局指令:
// 1
Vue.directive(指令名, 配置对象)
// 2
Vue.directive(指令名, 回调函数)(1).bind:指令与元素成功绑定时调用。 (2).inserted:指令所在元素被插入页面时调用。 (3).update:指令所在模板结构被重新解析时调用。
备注: 1.指令定义时不加 v-,但使用时要加 v-; 2.指令名如果是多个单词,要使用 kebab-case 命名方式
// 函数式
new Vue({
directives: {
big(element, binding) {
// big为自定义名,使用:v-big="xx"
console.log(element, binding) // binding => xx
},
},
})
// 对象式
new Vue({
directives: {
big(element, binding) {
// big为自定义名,使用:v-big="xx"
console.log(element, binding) // binding 绑定的信息xx
},
},
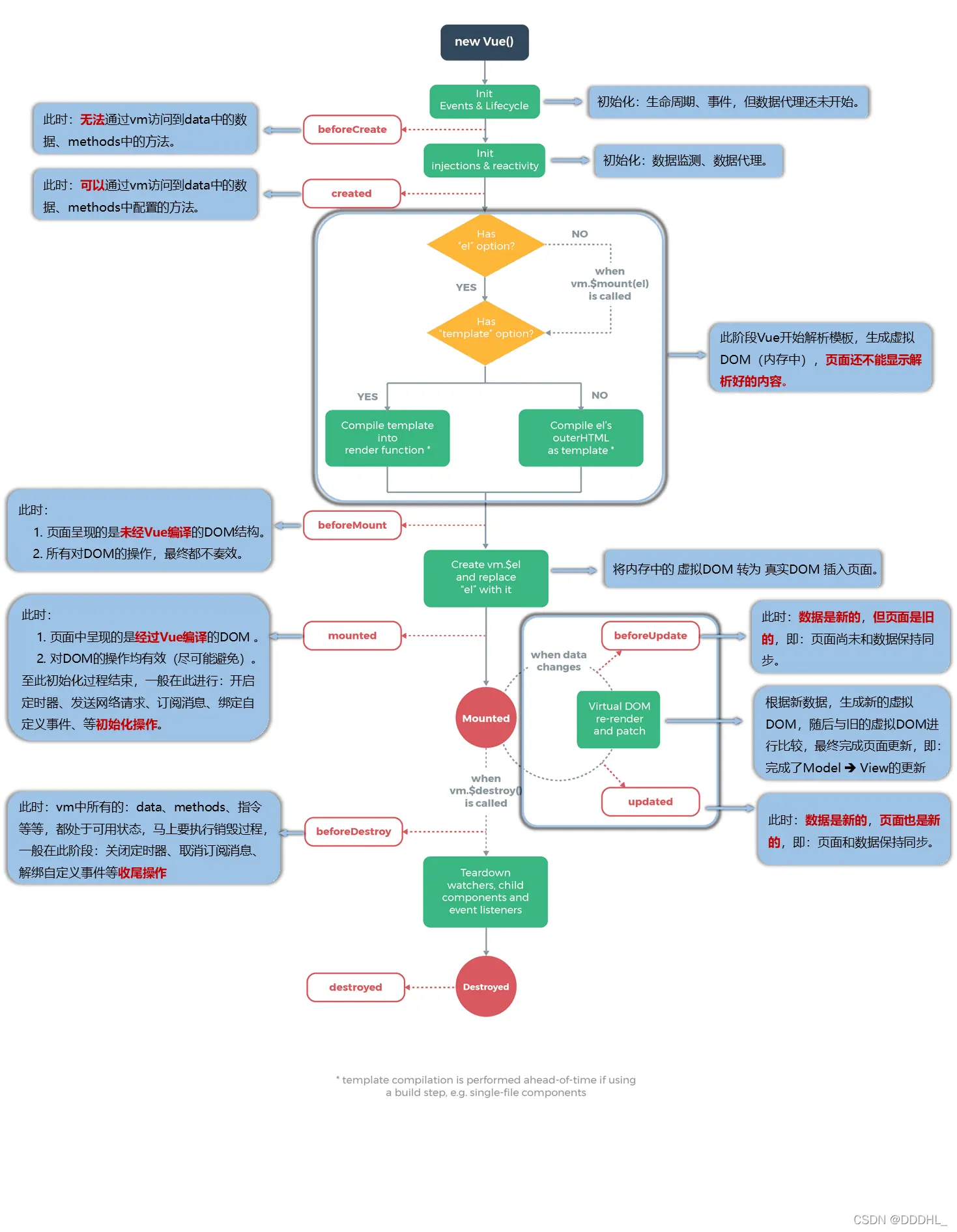
})生命周期: 1.又名:生命周期回调函数、生命周期函数、生命周期钩子。 2.是什么:Vue 在关键时刻帮我们调用的一些特殊名称的函数。 3.生命周期函数的名字不可更改,但函数的具体内容是程序员根据需求编写的。 4.生命周期函数中的 this 指向是 vm 或 组件实例对象。
常用的生命周期钩子: 1.mounted:发送 ajax 请求、启动定时器、绑定自定义事件、订阅消息等【初始化操作】 2.beforeDestroy:清除定时器、解绑自定义事件、取消订阅消息等【收尾工作】。 关于销毁 Vue 实例 : 1.销毁后借助 Vue 开发者工具看不到任何信息。 2.销毁后自定义事件会失效,但原生 DOM 事件依然有效。 3.一般不会在 beforeDestroy 操作数据,因为即便操作数据,也不会触发更新流程了。

1.Vue 中使用组件的三大步骤: (1)定义组件(创建组件) (2)注册组件 (3)使用组件(写组件标签)
2.如何定义一个组件? 使用 Vue .extend(options)创建,其中 options 和 new Vue(options)时传入的那个 options 几乎一样,但也有点区别
区别如下: (1)el 不要写 因为最终所有的组件都要经过一个 vm 的管理,由 vm 中的 el 决定服务哪个容器。 (2)data 必须写成函数 避免组件被复用时,数据存在引用关系。 备注:使用 template 可以配置组件结构。
3.如何注册组件? (1)局部注册:靠 new Vue 的时候传入 components 选项 (2)全局注册:靠 Vue.component('组件名',组件) 4.编写组件标签:
<myinfo><myinfo>// 示例
<div id="root">
<h2>组件:局部注册</h2>
// 3.使用组件标签
<myinfo></myinfo>
</div>
<script>
// 去除Vue生产提示
Vue.config.productionTip = false
// 1.创建组件
const myinfo = Vue.extend({
template:`
<div>
<h4>我的名字叫:{{myName}}</h4>
<h4>我今年{{age}}岁</h4>
</div>
`,
data(){
return {
myName:'lhd',
age:19
}
}
})
new Vue({
el:"#root",
components:{
// 2.注册组件
myinfo:myinfo // 第一个myInfo是定义的标签名,第二个是组件名
// 同名可以直接写一个名字=> myinfo
}
})
</script>几个注意点: 1.关于组件名: 一个单词组成: 第一种写法(首字母小写):info 第二种写法(首字母大写):Info 多个单词组成: 第一种写法(kebab-case 命名):my-info 第二种写法(CamelCase 命名):MyInfo(需要 Vue 脚手架支持) 备注: (1).组件名尽可能回避 HTML 中已有的元素名称,例如:h2、H2 都不行。 (2).可以使用 name 配置项指定组件在开发者工具中呈现的名字。
2.关于组件标签: 第一种写法:<myinfo></myinfo> 第二种写法:<myinfo/>
备注:不用使用脚手架时,<myinfo/>会导致后续组件不能渲染。
3.一个简写方式:
const myinfo = Vue.extend(options)
// 可以简写成
const myinfo = options在父组件中注册子组件,子组件的组件标签写在父组件的 template 中。
// 示例,school组件里面有student
const student = Vue.extend({
template: `
<div>
<h2>我是学生组件</h2>
</div>
`,
})
const school = Vue.extend({
template: `
<div>
<h1>我是学校组件</h1>
<student><student>
</div>
`,
components: {
// 注册学生组件
student,
},
})
new Vue({
el: '#root',
components: {
// 注册学校组件
school,
},
})关于 VueComponent: 1.school 组件本质是一个名为 VueComponent 的构造函数,且不是程序员定义的,是 Vue.extend 生成的。
2.我们只需要写<school/>或<school></school>, Vue 解析是会帮我们创建 school 组件的实例对象,即 Vue 帮我们执行的:new VueComponent(options)。
3.特别注意:每次调用 Vue.extend,返回的都是一个全新的 VueComponent!!!!
4.关于 this 指向:
(1).组件配置中:
data 函数、methods 中的函数、watch 中的函数、computed 中的函数 它们的 this 均是【VueComponent 的实例对象】
(2).new Vue(options)配置中:
data 函数、methods 中的函数、watch 中的函数、computed 中的函数 它们的 this 均是【Vue 实例对象】
5.VueComponent 的实例对象,以后简称 vc(也可称之为:组件实例对象)。 Vue 的实例对象,以后简称 vm。
VueComponent.prototype.__proto__Vue.prototype为什么要有这个关系:让组件实例对象(vc)可以访问到 Vue 原型上的属性、方法

第一步(仅第一次执行):全局按照@Vue/cli
npm install -g @vue/cliyarn global add @vue/clipnpm add -g @vue/clibun add -g @vue/cli第二步:切换你要创建项目的目录,然后用命令创建项目
// xxxx 是项目名
vue create xxxx第三步:启动项目
npm run serveyarn servepnpm run servebun run serve备注:
1.如果下载缓慢请使用 npm 淘宝镜像
npm config set registry https://registry.npm.taobao.org2.Vue 脚手架隐藏了所有 webpack 相关的配置,若想查看具体配置
vue inspect > output.js
vue.js 与 vue.runtime.xxx.js 的区别: (1).vue.js 是完整版的 Vue,包含:核心功能+模板解析器。
(2).vue.runtime.xxx.js 是运行版的 Vue,只包含:核心功能;没有模板解析器。
因为 vue.runtime.xxx.js 没有模板解析器,所以不能使用 template 配置项,需要使用 render 函数接收到的 createElement 函数去指定具体内容。
使用 vue inspect > output.js 可以查看到 Vue 脚手架的默认配置。 使用 vue.config.js 可以对脚手架进行个性化定制,详情见:https://cli.vuejs.org/zh
1.被用来给元素或子组件注册引用信息(id 的替代者)
2.应用在 html 标签上获取的是真实 DOM 元素,应用在组件标签上是组件实例对象(vc)
3.使用方式:
// 打标识
<h1 ref="xxx">..</h1>
<School ref="xxx"></School>
// 获取
this.$refs.xxx功能:让组件接收外部传过来的数据
(1).传递数据:
<Demo name="xxx" />(2).接收数据:
第一种方式(只接收):
props: ['name']第二种方式(限制类型):
props: {
name: String
}第三种方式(限制类型、限制必要性、指定默认值):
props:{
name:{
type:String,//类型
required:true,//必要性
default:'老王' //默认值
}
}备注: props 是只读的,Vue 底层会监测你对 props 的修改,如果进行了修改,就会发出警告, 若业务需求确实需要修改,那么请复制 props 的内容到 data 中一份,然后去修改 data 中 的数据。
功能:可以把多个组件共用的配置提取成一个混入对象
使用方式:
第一步定义混合,例如:
// 新建js文件,定义方法数据等,需要暴露
{
data(){....},
methods:{...}
...
}第二步使用混入,例如:
(1).引入:import
(2).全局混入:Vue.mixin(xxx)
(3).局部混入:mixins:["xxx"]
功能:用于增强 Vue
本质:包含 install 方法的一个对象,install 的第一个参数是 Vue 第二个以后的参数是插件使用者传递的数据。
定义插件:
// 需要暴露
对象.install = function (Vue, options){
// 1. 添加全局过滤器
Vue.filter(....)
// 2.添加全局指令
Vue.directive(....)
// 3.配置全局混入(合)
Vue.mixin(....)
}添加实例方法:
Vue-prototype.$myMethod = function ()
Vue.prototype.$myProperty = xxxx使用插件:
// main.js引入
import plugins from './plugins'
Vue.use(plugins)作用:让样式在局部生效,防止冲突
// 组件中
<style scoped></style>1.一种组件间通信的方式,适用于:==子组件 => 父组件==
2.使用场景:A 是父组件,B 是子组件,B 想给 A 传数据,那么就要在 A 中给 B 绑定自定义事件(事件的回调在 A 中)。
3.绑定自定义事件: (1)第一种方式,在父组件中:
<Demo @mydemo="test"/> 或 <Demo v-on:mydemo="test"/>
(2)第二种方式,在父组件中:
<Demo ref="xxx"/>
mounted(){
this.$refs.xxx.$on('mydemo',this.test) // 利用标识绑定事件
} (3)若想让自定义事件只能触发一次,可以使用 once 修饰符,或 $once 方法。
4.触发自定义事件:this.$emit('mydemo',数据)
5.解绑自定义事件:this.$off('mydemo')
6.组件上也可以绑定原生 DOM 事件,需要使用 native 修饰符。
7.注意:通过 this.$refs.xxx.$on('mydemo',回调)绑定自定义事件时,回调要么配置在 methods 中,要么用箭头函数,否则 this 的指向会出问题
GlobalEventBus
1.一种组件间通信的方式,适用于任意组件间通信。
2.安装全局事件总线:
new Vue({
......
beforeCreate(){
Vue .prototype.$bus = this //安装全局事件总线, $bus就是当前应用的vm
},
......
})3.使用事件总线:
接收数据:A 组件想接收数据,则在 A 组件中给 Sbus 绑定自定义事件,事件的回调留在 A 组件自身。
methods(){
demo(data){......}
}
......
mounted() {
this.$bus.$on('xxxx',this.demo) // xxxx=>绑定的事件名
}4.提供数据:
this.$bus.$emit('xxxx',数据)
备注:
最好在 beforeDestroy 钩子中,用$off 去解绑当前组件所用到的事件。
父给子传建议用 props ,子给父用自定义事件,跨组件通信用 $bus
pubsub(第三方库)
一种组件间通信的方式,适用于任意组件间通信。
使用步骤:
(1)安装 pubsub
npm i pubsub-js
(2)引入
import pubsub from 'pubsub-js'
接收数据:A 组件想接收数据,则在 A 组件中订阅消息,订阅的回调留在 A 组件自身。
methods(){
demo(data){......}
}
mounted(){
this pid = pubsub.subscribe('xxx',this.demo) //订阅消息
}4.提供数据:
pubsub.publish('xxx',数据)
5.最好在 beforeDestroy 钩子中,用 PubSub.unsubscribe(pid) 去取消订阅。
安装示例:
// 安装
npm i pubsub-js
// 引入 订阅与发布都要引入
import pubsub from 'pubsub.js'
// 订阅 建议回调methods方法,防止this出现问题
this.pubId = pubsub.subscribe('hello',(msgName,data)=>{
console.log(msgName) // 消息名字
console.log(data) // 数据
})
// 发布
pubsub.publish('hello',666)
// 取消订阅
pubsub.unsubscribe(this.pubId)1.语法: this.$nextTick(回调函数)
2.作用:在下一次 DOM 更新结束后执行其指定的回调。
3.什么时候用:当改变数据后,要基于更新后的新 DOM 进行某些操作时,要在 nextTick 所指定的回调函数中执行。
注意点:<transition> 标签只能包裹一个标签,多个标签需要动画用 <transition-group> 且每个标签要有 key 值
// 动画库名字
animate.css
// 安装
npm install animate.css
// 引入
import 'animate.css'
// 使用 appear => 页面开始就执行一次动画 xxx是动画名
<transition-group
appear
name="animate__animated animate__bounce"
enter-active-class="xxx"
leave-active-class="xxx"
>
</transition-group>在 vue.config.js 中添加如下配置:
devServer: {
proxy: 'http://localhost:5000' // 5000是需要请求的服务器端口
}说明:
编写 vue.config.js 配置具体代理规则:
module.exports = {
devServer:{
proxy: {
'/api1': {// 匹配所有以‘/api1'开头的请求路径
target: 'http://localhost:5000',// 代理目标的基础路径
changeOrigin: true,
pathRewrite: {'^/api1': ''}
},
'/api2': {// 匹配所有以 '/api2'开头的请求路径
target:'http://localhost:5001',// 代理目标的基础路径
changeOrigin: true,
pathRewrite: {'^/api2': ''}
}
}
}
/*
changeOrigin设置为true时,服务器收到的请求头中的host为:localhost:5000
changeOrigin设置为false时,服务器收到的请求头中的host为:localhost:8080
changeOrigin默认值为true
/*说明:
作用:让父组件可以向子组件指定位置插入 html 结构中组件间通信的方式
分类:默认插槽、具名插槽、作用域插槽
使用方式: (1)默认插槽:
// 示例:Category是子组件标签
父组件中:
<Category>
<div>html结构1</div>
</Category>
子组件中:
<template>
<div>
<!-- 定义插槽-->
<slot>插槽默认内容...</slot>
</div>
</template>(2)具名插槽
父组件中:
<Category>
<template slot="center"> // 插入center插槽
<div>html结构1</div>
</template>
<template v-slot:footer> // 插入footer插槽
<div>html结构2</div>
</template>
</Category>
子组件中:
<template>
<div>
<!-- 定义插槽-->
<slot name="center">插槽默认内容...</slot>
<slot name="footer">插槽默认内容...</slot>
</div>
</template>作用域插槽:
(1)理解:数据在组件的自身,但根据数据生成的结构需要组件的使用者来决定。(games 数据在 Category 组件中,但使用数据所遍历出来的结构由 App 组件决定)
(2)具体编码:
父组件中:
<Category>
<template scope="scopeData">
<!-- 生成的是ul列表 -->
<ul>
<li v-for="g in scopeData.games" :key="g">{{g}}</li>
</ul>
</template>
</Category>
<Category>
<template slot-scope="scopeData">
<!-- 生成的是h4标题-->
<h4 v-for="g in scopeData.games" :key="g">{{g}}</h4>
</template>
</Category>
子组件中:
<template>
<div>
<slot :games="games"></slot>
</div>
</template>
<script>
export default {
name:'Category',
props:['title'],
//数据在子组件自身
data(){
return {
games:[ '红色警戒",穿越火线',劲舞团',超级玛丽']
},
}
</script>原理图:

vuex 环境 (1)安装
npm install vuexyarn add vuexpnpm add vuexbun add vuex(2)创建 src/store/index.js 也可以 src/Vuex/store.js
//引入Vue核心库
import Vue from 'vue'
//引入Vuex
import Vuex from 'vuex'
//应用Vuex插件
Vue.use(Vuex)
//准备 actions 对象一响应组件中用户的动作
const actions = {}
//准备 mutations 对象一修改state中的数据
const mutations = {}
//准备state对象—保存具体的数据
const state = {}
//创建并暴露store
export default new Vuex.Store({
actions,
mutations,
state,
})(3)在 main.js 中创建 vm 时传入 store 配置项
// 引入store
import store from './store'
......
// 创建vm
new Vue({
el:'#app',
render: h => h(App),
store
})(1)初始化数据、配置 actions 、mutations 、state
//引入Vue核心库
import Vue from 'vue
//引入Vuex
import Vuex from 'vuex'
//引用Vuex
Vue.use(Vuex)
const actions = {
//响应组件中加的动作
jia(context,value){
context.commit('JIA',value)
},
const mutations = {
//执行加
JIA(state,value){
state.sum += value
}
}
//初始化数据
const state = {
sum:0
}
// 创建并暴露store
export default new Vuex.store({
state,
mutations,
actions
})(2)main.js 配置 store
(3)组件中读取 vuex 中的数据: $store.state.sum
(4)组件中修改 vuex 中的数据: $store.dispatch('action中的方法名',数据) 或 $store.commit('mutations中的方法名',数据)
备注:若没有网络请求或其他业务逻辑,组件中也可以越过 actions,即不写 dispatch ,直接编写 commit
(1)概念:当 state 中的数据需要经过加工后再使用时,可以使用 getters 加工。 (2)在 store.js 中追加
// getters 配置
const getters = {
bigSum(state){
return state.sum * 10
}
}
// 创建并暴露store
export default new Vuex.Store({
getters
})(3)组件中读取数据: $store.getters.bigSum
导入
import { mapState, mapGetters, mapActions, mapMutations } from 'vuex'(1)mapState 方法: 用于帮助我们映射 state 中的数据为计算属性
// 获取store中state的 sum、school、subject,组件中直接使用{{sum}}...即可获取数据
computed:
{
//借助mapState生成计算属性:sum、school、subject(对象写法)
...mapState({sum:'sum',school:'school',subject:'subject'}),
//借助mapState生成计算属性:sum、school、subject(数组写法)
...mapState(['sum','school','subject']),
},(2)mapGetters 方法:用于帮助我们映射 getters中的数据为计算属性
// 获取store中getters的 bigSum(),组件中直接使用{{bigSum}}即可获取数据
computed:
{
//借助mapGetters生成计算属性:bigSum(对象写法)
...mapGetters({bigSum:'bigSum'}),
//借助mapGetters生成计算属性:bigSum(数组写法)
...mapGetters(['bigSum'])
},(3)mapActions 方法: 用于帮助我们生成与 actions 对话的方法,即:包含$store .dispatch(xxx)的函数
// 获取store中actions的 jiaOdd()、jiaWait()
methods:{
//靠mapActions生成:incrementOdd、incrementWait(对象形式)
...mapActions({incrementOdd:'jiaOdd',incrementWait:'jiawait'})
//靠mapActions生成:incrementOdd、incrementWait(数组形式)
...mapActions(['jiaOdd','jiaWait'])
}(4)mapMutations 方法: 用于帮助我们生成与 mutations 对话的方法,即:包含$store.commit(xxx)的函数
// 获取store中mutations 的 JIA()、JIAN()
methods:{
//靠mapActions生成:increment、decrement(对象形式)
...mapMutations({increment:'JIA',decrement:'JIAN'}),
//靠mapMutations生成:JIA、JIAN(对象形式)
...mapMutations(['JIA','JIAN']),
}==备注==:mapActions 与 mapMutations 使用时,若需要传递参数需要:在模板中绑定事件时传递好参数,否则参数是事件对象。
(1)目的:让代码更好维护,让多种数据分类更加明确。 (2)修改 store.js
const countAbout = {
namespaced:true,//开启命名空间
state:{x:1},
mutations:{...},
actions: { ... },
getters:{
bigSum(state){
return state.sum * 10
}
}
}
const personAbout = {
namespaced:true,//开启命名空间
state:{ ... },
mutations:{...},
actions:{...}
}
const store = new Vuex.Store({
modules: {
countAbout,
personAbout
}
)}(3)开启命名空间后,组件中读取 state 数据:
//方式一:自己直接读取
this.$store.state.personAbout.list
//方式二:借助mapState读取:
...mapState('countAbout',['sum','school','subject']),(4)开启命名空间后,组件中读取 getters 数据:
//方式一:自己直接读取
this.$store.getters['personAbout/firstPersonName
//方式二:借助mapGetters读取:
...mapGetters('countAbout',['bigSum'])(5)开启命名空间后,组件中调用 dispatch
//方式一:自己直接dispatch
this.$store.dispatch('personAbout/addPersonWang',person)
//方式二:借助mapActions:
...mapActions('countAbout',{incrementOdd:'jiaOdd',incrementWait:'jiaWait'})(6)开启命名空间后,组件中调用 commit
//方式一:自己直接commit
this.$store.commit('personAbout/ADD_PERSON',person)
//方式二:借助mapMutations:
...mapMutations('countAbout',{increment:'JIA',decrement:'JIAN'}),(7)模块分开不同文件
// 在store目录下新建count.js、person.js
// conut.js放入之前的写的countAbout配置项、person.js放入personAbout配置项
// 两个js都要暴露
// 在store下的index.js中引入count.js、person.js
import countOptions form './count'
import personOptions form './person'
// 暴露
export default new Vuex.store({
modules:{
countAbout:countOptions
personAbout:personOptions
}
})1.理解:一个路由(route)就是一组映射关系(key-value),多个路由需要路由器(router)进行管理。 2.前端路由:key 是路径,value 是组件。
(1)安装 vue-router,命令:
npm install vue-routeryarn add vue-routerpnpm add vue-routerbun add vue-router(2)应用插件:
// main.js
import VueRouter from 'vue-router'
Vue.use(VueRouter)(3)编写 router 配置项:
新建路径:src/router/index.js
//引入VueRouter
import VueRouter from 'vue-router'
//引入要路由的组件(路由组件应该放置于pages下,这里演示未分离组件写法)
import About from '../components/About
import Home from '../components/Home
//创建router实例对象,去管理一组一组的路由规则
const router = new VueRouter({
routes:[
{
path:'/about' // 路径
component:About // 组件名
},
{
path:'/home'
component : Home
}
]
})
//暴露router
export default router// main.js
// 导入vue-router和配置文件
import VueRouter from 'vue-router'
import router from './router'
// 应用插件
Vue.use(VueRouter)
// 传入配置项
new Vue({
el: '#app',
render: (h) => h(App),
router,
})(4)实现切换(active-class 可配置高亮样式)
// App组件中指定点击切换的a标签改为<router-link> href改为to,注意路径
<router-link active-class="active" to="/about">About</router-link>
<router-link active-class="active" to="/home">home</router-link>(5)指定展示位置
// App组件中指定展示位置
<router-view></router-view>(1)路由组件通常存放在 pages 文件夹,一般组件通常存放在 components 文件夹。
(2)通过切换,“隐藏”了的路由组件,默认是被销毁掉的,需要的时候再去挂载。
(3)每个组件都有自己的 $route 属性,里面存储着自己的路由信息。
(4)整个应用只有一个 router ,可以通过组件的 $router 属性获取到。
(1)配置路由规则,使用 children 配置项:
routes:[
{
path:'/about',
component:About,
},
{
path:'/home',
component:Home,
children:[ //通过children配置子级路由
{
path:'news', //此处不要写:/news
component:News
},
{
path:'message',
component:Message
},
]
}
](2)跳转 (要写完整路径)
<router-link to="/home/news">News</router-link>(3)指定插入点
<router-view></router-view>(4)路由重定向
// 在路由规则里面配置
routes: [
{
path: '/',
redirect: '/login',
},
](1)传递参数
<!-- 跳转并携带query参数,to的字符串写法 -->
<router-link :to="/home/message/detail}id=666&title=你好">跳转</router-link>
<!-- 跳转并携带query参数,to的字符串写法读取data中的数据 -->
<router-link :to="`/home/message/detail}id=${xxx}&title=${xxx}`">跳转</router-link>
<!-- 跳转并携带query参数,to的对象写法 -->
<router-link
:to="{
path:'/home/message/detail',
query:{
id:666,
title:'你好'
}"
>跳转</router-link
>(2)接收参数:
// 获取id和title
$route.query.id
$route.query.title1.作用:可以简化路由的跳转。 2.如何使用 (1)给路由命名:
{
path:'/demo',
component:Demo,
children:[
{
path:'test'
component:Test,
children:[
{
name:'hello' //给路由命名
path:'welcome',
component:Hello,
}
]
}
]
}(2)简化跳转
<!--简化前,需要写完整的路径 -->
<router-link to="/demo/test/welcome">跳转</router-link>
<!--简化后,直接通过名字跳转 -->
<router-link :to="{name:'hello'}">跳转</router-link>
<!--简化写法配合传递参数-->
<router-link
:to="{
name:'hello', // 之前是 /demo/test/welcome
query:{
id:666,
title:你好'
}"
>跳转</router-link
>(1)配置路由,声明接收 params 参数
{
path:'/home',
component:Home,
children:[
{
path:'news',
component:News
},
{
component:Message,
children:[
{
name:'xiangqing',
path:'detail/:id/:title', //使用占位符声明接收params参数
component:Detail
}
]
}
]
}(2)传递参数
<!-- 跳转并携带params参数,to的字符串写法 -->
<router-link :to="/home/message/detail/666/你好">跳转</router-link>
<!-- 跳转并携带params参数,to的对象写法-->
<router-link
:to="{
name:'xiangqing',
params:{
id:666,
title:'你好'
}"
>跳转<router-link> </router-link
></router-link>特别注意:路由携带params参数时,若使用to的对象写法,则不能使用path配置项,必须使用name配置!
作用:让路由组件更方便的收到参数
{
name:'xiangqing',
path:'detail/:id', // params写法,占位。只适用第二种写法,第三种写法改为query
component:Detail,
//第一种写法:props值为对象,该对象中所有的key-value的组合最终都会通过props传给Detail组件
// props:{a:900}
//第二种写法:props值为布尔值,布尔值为true,则把路由收到的所有params参数通过props传给Detail组件
// props:true
//第三种写法:props值为函数,该函数返回的对象中每一组key-value都会通过props传给Detail组件
props(route){
return {
id:route.query.id,
title:route.query.title
}
}
}写完后组件用 props 接收
1.作用:控制路由跳转时操作浏览器历史记录的模式
2.浏览器的历史记录有两种写入方式:分别为 push 和 replace,push 是追加历史记录,replace 是替换当前记录。路由跳转时候默认为 push
3.如何开启 replace 模式: <router-link replace>News</router-link> 或
<router-link :replace="true">News</router-link>
1.作用:不借助 <router-link> 实现路由跳转,让路由跳转更加灵活比如按钮跳转
2.具体编码:
//$router的两个API
this.$router.push({
name:'xiangqing',
params:{
id:xxx,
title:xxx
}
})
this.$router.replace({
name:'xiangqing',
params:{
id:xxx,
title:xxx
}
})
this.$router.forward()//前进
this.$router.back()//后退
this.$router.go()//可前进也可后退,负数后退正数前进1.作用:让不展示的路由组件保持挂载,不被销毁。 2.具体编码:
News 是组件名,不写 include 的话,在此处展示的组件全部缓存,多个组件 :include="[xx,xx]"
<keep-alive include="News">
<router-view></router-view>
</keep-alive>1.作用:路由组件所独有的两个钩子,用于捕获路由组件的激活状态。
2.具体名字:
(1)activated 路由组件被激活时触发。
(2)deactivated 路由组件失活时触发。
作用:在组件加载前或加载后执行方法,可以加判断拦截
先在每个路由上配置 meta,存信息 isAuth 用于判断权限,true 是需要拦截
(1)全局前置路由
在配置后写,最后暴露
// 初始化时执行、每次路由切换前执行
router.beforeEach((to, from, next) => {
// 判断是否满足school=lhd
if (localStorage.getItem('school') === 'lhd') {
next() // 放行
} else {
alert('暂无权限查看')
}
})(2)全局后置路由
// 初始化时执行、每次路由切换后执行
router.afterEach((to,from)=>{
// 配置了组件的名字。方便修改页面名字
if(to.meta.title){
document.title = to.meta.title // 修改页面的title
}
})// 在路由器配置项中加入beforeEnter
beforeEnter(to,from,next){
if(to.meta.isAuth){ //判断当前路由是否需要进行权限控制
// 判断是否满足school=lhd
if(localStorage.getItem('school')==='lhd'){
next() // 放行
}else{
alert('暂无权限查看')
}
}else{
// 不需要拦截,放行
next()
}
}==注意:是通过路由规则才调用==
//进入守卫:通过路由规则,进入该组件时被调用
beforeRouteEnter(to,from, next){
},
//离开守卫:通过路由规则,离开该组件时被调用
beforeRouteLeave(to,from,next){
}1.对于一个 url 来说,什么是 hash 值?
#及其后面的内容就是 hash 值。
2.hash 值不会包含在 HTTP 请求中,即:hash 值不会带给服务器。
3.hash 模式: (1)地址中永远带着#号,不美观。
(2)若以后将地址通过第三方手机 app 分享,若 app 校验严格,则地址会被标记为不合法。
(3)兼容性较好。
4.history 模式: (1)地址干净,美观 。
(2)兼容性和 hash 模式相比略差。
(3)应用部署上线时需要后端人员支持,解决刷新页面服务端 404 的问题。
(1)Vant https://youzan.github.io/vant
(2)Cube Ul https://didi.github.io/cube-uie
(3)Mint Ul http://mint-ui.github.io
(1)Element UI https://element.eleme.cne
(2)lView UI https://www.iviewui.come
1.定义方法或者指令名,使用-分隔字母,vm 里用 ' '
// 示例:自定义指令
;<div v-big-number></div>
// js
new Vue({
directives: {
'big-number'(element, binding) {
console.log('test')
},
},
})2.判断是否有这个属性
Object.prototype.hasOwnProperty.call(Object, 'xxx') // xxx 属性名3.引入第三方资源
例如:bootstrap ,如果直接放到 assets 下,Vue 会检查整个文件,若文件中有字体等东西缺失,即使你没用到它,也会报错,应该直接放到 public 下,在 html 引入
4.改对象或者数组,需要让 vue 检测到
删除对象:vm.$destory(person,'name')
修改对象:vm.$set(person,'name','lhd')
修改数组:调用数组的原生方法如:splice
p133 history 与 hash